1. Journals

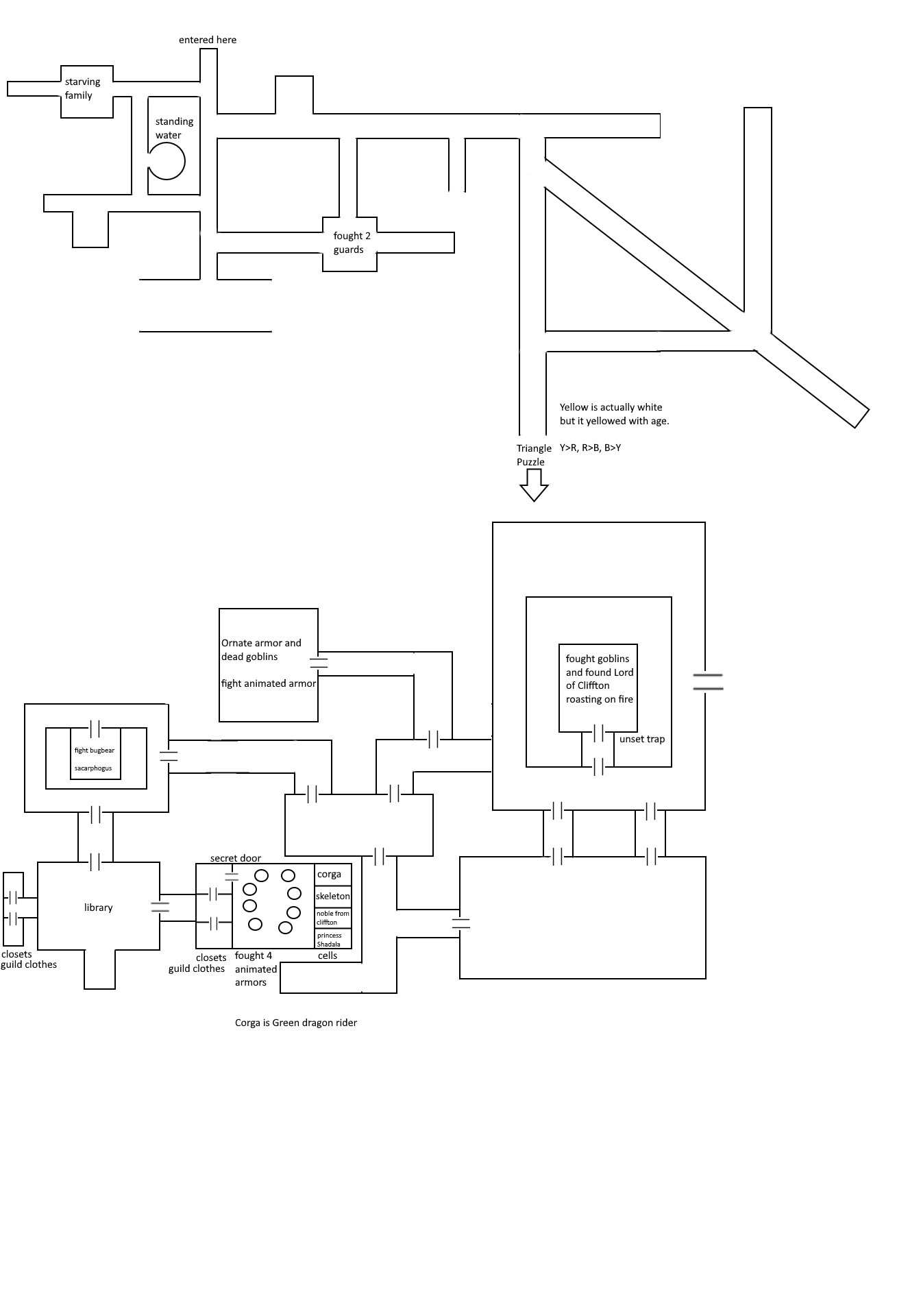
Sewer Map

February 4, 2021

basement of House Cliffton

4

FEB/21


cfmPa05XUPAAQd5BmurNKeB8ZScpbdlv4Av4CsAs.jpg

Kanka is built by just the two of us. Support our quest and enjoy an ad-free experience for less than the cost of a fancy coffee. Become a member.